内蒙古自治区党委 自治区人民政府关于2024年度自治区科学技术奖励的决定
内蒙古自治区党委 自治区人民政府关于2024年度自治区科学技术奖励的决定
为深入贯彻落实习近平新时代中国特色社会主义思想,全面贯彻党的二十大和二十届二中、三中全会精神,深入实施科教兴国战略、人才强国战略和创新驱动发展战略,加快推动科技自立自强,激发全区科技人才活力,营造良好创新环境,自治区党委和政府决定,对为我区科学技术进步和经济社会发展作出突出贡献的科学技术人员和组织给予奖励。
自治区党委号召,全区广大科技工作者要学习先进、勇于担当、敢于超越,大力弘扬爱国、创新、求实、奉献、协同、育人的科学家精神,认真贯彻落实习近平总书记关于科技创新的重要论述和对内蒙古的重要指示精神,按照自治区党委和政府关于深入推进科技“突围”工程的安排部署,加强基础研究和应用基础研究,努力在提高原始创新能力、攻克关键核心技术、加速科技成果转化等方面不断取得新突破,以高水平科技自立自强推动高质量发展,为自治区贯穿一条主线、办好两件大事、实现闯新路进中游,奋力书写中国式现代化内蒙古新篇章作出新的更大贡献。
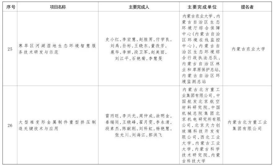
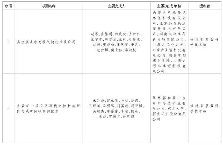
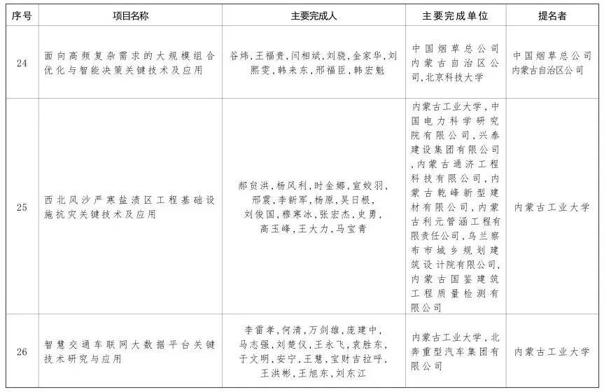
附件:2024年度内蒙古自治区科学技术奖励名单



展开全文


















































评论